Indian Evidence Act

Motive, Preparation and Previous or Subsequent Conduct



Section 6 of the Bharatiya Sakshya Adhiniyam,2023 addresses the relevance of motive, preparation, and conduct in relation to any fact in issue or relevant fact. This provision plays a crucial role in shaping the broader framework for the admissibility of circumstantial evidence in judicial proceedings.

• Section 6 of the Bharatiya Sakshya Adhiniyam corresponds to Section 8 of the Indian Evidence Act, 1872.

• Changes introduced thereof in comparison to Section 8 of Indian Evidence Act, 1872: In Explanation & Illustrations-

  • • "vakils" is replaced by "advocates"
  • • "man" is replaced by "person" and
  • • "ravished" is replaced by " raped".

SECTION- 6

Motive, preparation and previous or subsequent conduct:

(1) Any fact is relevant which shows or constitutes a motive or preparation for any fact in issue or relevant fact.

(2) The conduct of any party, or of any agent to any party, to any suit or proceeding, in reference to such suit or proceeding, or in reference to any fact in issue therein or relevant thereto, and the conduct of any person an offence against whom is the subject of any proceeding, is relevant, if such conduct influences or is influenced by any fact in issue or relevant fact, and whether it was previous or subsequent thereto.

Explanation 1.

The word “conduct” in this section does not include statements, unless those statements accompany and explain acts other than statements; but this explanation is not to affect the relevancy of statements under any other section of this Act.

Explanation 2.

When the conduct of any person is relevant, any statement made to him or in his presence and hearing, which affects such conduct, is relevant."

Under Section- 6 Facts are considered to be relevant under to broad categories:

Firstly, any fact that reflects motive or preparation for the commission of an act is deemed relevant. For instance, evidence showing that a person had a reason to commit the offence or took steps in advance to carry it out can be admitted to establish intent.

Secondly, the conduct of any party to the proceeding, their agents, or even the victim is also considered relevant provided that such conduct either influences or is influenced by any fact in issue or other relevant facts. This includes acts, behavior, or responses that bear a logical connection to the circumstances under investigation.

Additionally, there are two explanations under Section 6:

Explanation 1- clarifies that the term “conduct” does not include mere “statements.” For a statement to be admissible under this section, it must accompany and explain a relevant act meaning that statements, on their own, do not qualify as conduct unless they are directly connected to an action that illustrates motive, preparation, or response.

Explanation2- broadens the scope of what may be considered relevant when the conduct of a person is in question. It provides that in such cases; two types of statements may also be treated as relevant:

1. Statements made to that person, and

2. Statements made in that person’s presence, provided the person is in a position to hear them.

However, for either type of statement to be relevant, it must be shown that the statement had, or was likely to have, an impact on the person's conduct.

Principle & Scope of Section- 6:

‘Section 6’ underscores the evidentiary significance of the circumstances that surround a disputed act- specifically, the motive behind the act, the preparatory actions taken before its commission, and the conduct of the parties involved, either before or after the incident. These elements help courts assess the existence of a fact in issue or any other legally relevant fact.

This provision is frequently relied upon- both in civil and criminal proceedings. Particularly in situations where direct evidence is lacking- in such cases, circumstantial evidence- supported by motive, preparation, and conduct ceases to play a critical role in establishing either guilt or civil liability.

Section- 6 of the Bharatiya Sakshya Adhiniyam specifically deals with:

• A fact which shows or constituents a motive for any fact in issue or relevant fact is relevant.

• A fact which constituents or shows preparation of any fact in issue or relevant fact is relevant.

Previous or subsequent conduct of any party or of any agent to any party to any suit or proceedings, in reference to such suit or proceedings, or in reference to any fact in issue or relevant fact, are relevant provided such conduct influences or is influenced by any fact in issue or relevant fact.

• Previous or subsequent conduct of any person an offence against whom is subject of any proceedings or suit is relevant provided such conduct influences or is influenced by any fact in issue or relevant fact.

• Statements accompanying and explaining acts.

• Statements made in presence and hearing of a person whose conduct is relevant provided the statement affects such conducts.

MOTIVE:

Motive generally refers to the underlying reason or driving force that prompts an individual to act in a particular manner. It may arise from a desire, fear, emotion, or rational consideration that influences a person's will or decision-making.

In legal terms, motive is viewed as the mental state or intention that precedes and leads to physical or overt action.

Sometimes, terms such as motive, object, and purpose are often used interchangeably in practical contexts, but they can be difficult to define or distinguish with precision.

For instance:

Motive may refer to a mere mental state such as spite, ill-will, malice, or a wanton desire to cause harm, even when there is no intent to gain personally. However, motive is also frequently understood in a broader sense to mean an objective or external purpose, something more tangible than just internal emotion or intention. This dual usage highlights the complexity of assessing motive in legal proceedings.

Difference between Motive & Intention:

Generally, the terms “motive” and “intention” are often used interchangeably, as if they carry the same meaning. However, these two concepts are distinct and serve different purposes in law.

Motive refers to the driving or compelling force behind a person’s actions- the reason why someone decides to act. In contrast, intention relates to the purpose or plan behind the act itself- what one aims to do to fulfill that motive.

MOTIVE INTENTION
Motive refers to the underlying reason or driving force behind a person’s actions or behaviour. Motive refers to the underlying reason or drives behind the action. Intention refers to a person’s purpose or the planned course of action that they have in mind. Intention refers to the specific plan or goal a person has in mind when they take an action.
Motive is more general and abstract. Motive is more internal and self-driven. Intention is specific and concrete. Intention can be influenced by external factors.
Example: If someone exercises regularly because they want to improve their overall health, the motive behind their action is the desire for better health. Example: If someone says, “I intend to start exercising regularly,” their intention is to initiate a regular exercise routine.

Importance of Motive under Law:

Motive helps establish the presence of a guilty mind (mens rea) by providing context for a crime. However, motive alone is insufficient for conviction. Without strong and corroborative evidence, proving motive does not advance the prosecution's case. Ultimately, it is the accused’s intention- carrying greater evidentiary weight- that must be proven to establish criminal liability.

This establishes a principle that the law of crimes is built upon the existence of two elements:

- Actus reus (a guilty act); and

- Mens rea (a guilty mind).

For instance:

A person, Y, may have a strong motive such as resentment or a desire for revenge- to commit murder. However, motive alone does not prove that Y had the intention to act on it. While motive reflects emotional drivers, intention denotes the deliberate mental resolve to commit the crime. This distinction highlights that motive, by itself, is insufficient to establish guilt.

Case: Sampat Kumar v. Inspector of Police, Krishnagiri (2012)

An important observation regarding the scope of Motive was made by the Supreme Court. The Court held that while a strong motive is relevant, it cannot substitute conclusive proof. Even a compelling motive cannot replace the requirement of clear and convincing evidence to establish guilt beyond reasonable doubt.

Existence of Motive is an absolute requirement or not?

As motive is expressly recognized as a relevant fact under Section 6, it is a well-established principle of law that proof of motive is not a mandatory requirement for securing a conviction. This is particularly true in cases where the prosecution’s case is supported by direct evidence, such as eyewitness testimony.

In such instances, the absence of motive does not necessarily weaken the prosecution’s case if the other evidence is credible and sufficient to establish guilt beyond reasonable doubt.

Proof and Adequacy of Motive:

‘Proof’ of motive serves merely as a supporting element in the prosecution’s case and not as a decisive or determining factor. Courts have often encountered situations where even the most heinous offences are committed for trivial or insignificant reasons. Thus, while motive may help provide context, its presence or absence does not, by itself, establish or negate criminal liability.

In Ravi v. State of Maharashtra (2019), the Hon’ble Supreme Court observed that the absence of motive does not automatically render the prosecution’s case untenable. The Court acknowledged that human behavior can be impulsive, and individuals may act without premeditation or discernible motive, especially in the heat of the moment.

Therefore, in cases where the prosecution is able to establish the presence of motive, such evidence when considered alongside other material on record that points to the guilt of the accused can significantly strengthen the overall case. When motive aligns with and corroborates other incriminating evidence, it may serve as a powerful indicator of the accused’s involvement in the offence.

The ‘adequacy’ or strength of motive, no matter how compelling, is not sufficient on its own to sustain a criminal charge. In the absence of other clear and reliable evidence that directly implicates the accused, motive alone cannot form the basis for a conviction. Courts consistently require that motive be supported by substantive proof linking the accused to the commission of the offence.

For example: A poor person, in extreme poverty and starvation may be led to commit an offence for gaining some monetary advantage. Thus, whether the motive behind the commission of crime is adequate or not is hardly of any importance or relevance.

What is the significance of the circumstantial evidence of Motive?

In a case based on circumstantial evidence, where no direct witness is available, the prosecution must establish a chain of circumstances so complete that it leads to the only possible inference of guilt.

In such cases, motive acts as the foundation stone in the evidentiary chain. It helps:

  • • Establish why the accused would commit the crime.
  • • Eliminate alternative hypotheses or possibilities.
  • • Add logical coherence to other circumstantial links like opportunity, preparation, conduct, etc.

Circumstantial evidence: Circumstantial evidence refers to evidence which does not directly prove a fact in issue, but from which the existence of that fact can be inferred logically and reasonably by the court.

In case of Munish Mubar v. State of Haryana (2012), The Apex Court observed that while motive is critically important, especially when the prosecution’s case largely depends on circumstantial evidence, motive is essentially an internal mental act- one that can only originate from, exist within, and be truly known to the accused themselves.

PREPARATION:

Preparation refers to the act of organizing or arranging the means and methods necessary to commit a crime. For example: if A is being tried for the murder of B by poison, the fact that A had previously procured a similar poison would be considered relevant evidence.

Case: Union of India & others Vs Formulators Association of India, 2002

The Supreme Court of India has interpreted the term “preparation” to encompass not only the physical actions taken in readiness for the crime but also the assembling of essential components required for its commission. In essence, preparation includes making arrangements and gathering the necessary objects or instruments needed to carry out the offence.

Relevance of Preparation under Section- 6 of the Act:

Preparation for the commission of a crime is considered highly relevant evidence under the BSA. When there is a question about whether a person committed a particular act, the fact that they made specific preparations connected to that act is significant. Such preparations can serve as important proof to show that the person indeed carried out the act in question.

Section 6 of the Bharatiya Sakshya Adhiniyam, makes ‘Preparation’ a relevant fact. As in case of Malkiat Singh v. State of Punjab (1968)- Court observed that preparation implies the measures and actions that are opted for the commission of an offence.

Whether mere preparation is punishable or not?

Preparation in itself is no crime, but when accompanied with an offence committed thereof, it becomes relevant. Thus, Preparation along with attempt is regarded as a crime. Preparation only evidences a design or plan to do a certain thing as planned. It may not be always carried out, but it is more or less likely to be carried out.

Example 1: In a case of burglary, the four accused held a meeting to arrange for the crime. For this an iron bar and pair of pincers were also necessary. The accused bought a iron rod and also pair of pincers. These facts were admitted by them. Thus shows their preparation for it.

Example 2: A and B were accused of killing C, a guest at their hotel. The night of the murder, the maids and the guard were sent away so that no one would witness the murder. The next day she was asked not to clean their room. This is relevant to show the preparation of the crime.

In cases where the offence is attempted or actually committed, evidence of preparation on the part of accused clearly establishes the requisite mens rea. Though preparation itself is not punishable and is irrelevant if the offence is not attempted or committed, preparation is proof of premeditation where the offence is committed or attempted.

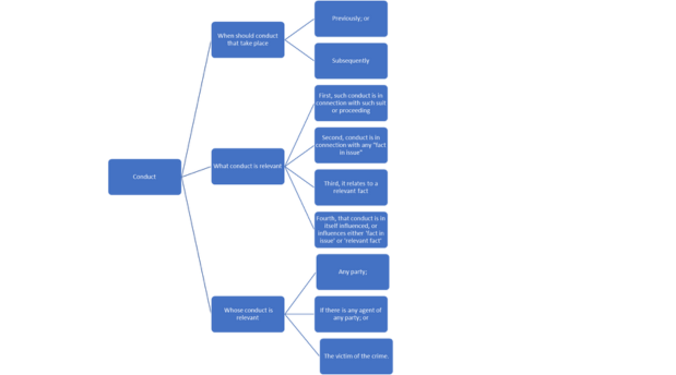
CONDUCT:

The term ‘conduct’ refers to the behavior and actions of individuals involved in criminal activities. It encompasses a range of actions, motivations, and circumstances related to the commission of a crime. The conduct that this section speaks is different from character. Conduct means the external behavior of a person, whereas character can be said to be an impression about a person in the minds of others.

The scope of relevancy of facts initiates conduct of a person, which tends develop a need to understand When, What & Whose conduct is made relevant under Section 6 of the BSA.

Relevancy of statement under section 6 as a conduct –

The first explanation to section 6 makes it clear that conduct does not include statements. Thus, merely the statement is not relevant as a conduct.

This explanation and second explanation create exception to this section. These exceptions are as following:

1. If statement is accompanied and explaining the acts or conduct

This is this first exception create by the first explanation to this section. According to this exception, if the statement is accompanied with acts or conduct and explains to such act or conduct, it will be relevant under this section. The reasoning behind the relevancy of such statement is that is states the reason for which the conduct is being made.

In the case of Bhagwan Das v. State of Rajasthan, the Supreme court said that only those statement which accompanied or explain acts other than statement are relevant as conduct.

  • • Statement as complaint – if the statement is as a complaint, it will become relevant under this section. It is noticeable point that for relevancy of statement under this section, it must be as a complaint and not merely the narration of an incident, where the statement is made by the victim as to the incident to a superior person with view to obtain remedy, it is known as complaint.
  • The complaint can be made to an authority like, the police or the magistrate or to his parent or to whom the complainant looks for assistance and protection.
  • In the case of R. v. Lillyman, an attempt of rape was made upon his maid servant. Very shortly, after the incident, she made a complaint about it with her mistress telling the name of the offender. The queen bench held it relevant as complaint.
  • • Complaint in answer to question – It is the general practice, or generally established that the complaint is made voluntarily by himself/herself.
  • Thus, the question arises whether in complaint, in answer to the question should be regarded under this section as complaint or not.
  • The correct answer is that it should be treated as relevant complaint under this section.
  • The question may be as what is the matter? Or why are you crying? Or why are you going home? Or why did you not wait until we came back? And answer of such question can be complaint under this section.

2. Statement affecting the conduct –

Explanation II creates an exception to the general rule contained in first explanation.

This exception provides that if any statement is made to a person or in his presence or hearing such statement affects the conduct of that person, the statement will become relevant if the conduct of that person is relevant.

  • • If the statement is relevant under other provision of relevancy –
  • Explanation I to this section expressly provides that the general rule that the statement is not relevant as a conduct is applicable only in reference to this section but not in reference to other section of relevancy.
  • Thus, if the statement is relevant with other section of relevancy that shall not be relevant to this general rule.

Conduct of accused:

The conduct of the accused acts as a determinative factor in criminal proceedings. The manner of the act, the underlying reasons, and behavior before and after the offence- such as: fleeing or destroying evidence, are crucial in determining both guilt and the appropriate degree of punishment, if convicted.

For instance:

After the murder of B, the prime accused C went out of the state and subsequently disappeared to avoid arrest. The conduct of C is inconsistent with the conduct of an innocent man. Thus, increasing the presumption of guilt.

  • I. Totality principle in awarding sentence: The conduct of the accused is relevant not only to guilt but also to sentencing. Courts apply the “totality principle” to ensure a fair and proportionate sentence by considering the nature of the offence, how it was committed, the accused’s behavior before, during, and after the crime, and any mitigating or aggravating factors.
  • II. The De-Simoni principle, established in R v. De Simoni (1981), holds that an accused cannot be sentenced for uncharged or unproven conduct. The High Court of Australia emphasized that punishment must be confined to the offence for which the accused is formally charged and convicted. This principle upholds fairness by ensuring sentencing aligns strictly with the proven charge.

Bharatiya Sakshya Adhiniyam, 2023 and the De-Simoni Principle:

• Bharatiya Sakshya Adhiniyam, 2023 governs the admissibility and relevance of evidence but does not explicitly codify the De Simoni principle.

• However, Indian courts interpret the principles of relevancy and burden of proof (Sections 3-50 and section 104) in a way that supports the De Simoni principle.

• Evidence must relate to the facts in issue or relevant facts connected with the offence charged.

CASES RELATED TO SECTION- 6:

• Chetan v. The State of Karnataka (2025): reaffirms Indian judicial doctrine: circumstantial evidence, if coherent and exclusive, can support a conviction without direct evidence or a proven motive. The judgment emphasizes logical connections, human behavioural inference, valorization of abscondence and forensic evidence, and the impact of an accused’s silence during examination under Section 351 BNS.

• Chandan vs The State (Delhi Adm.) (2024): While upholding the accused conviction for committing a day-light murder, the Supreme Court held that when credible ocular evidence is available, proving motive is of little significance. The Court noted, “It is true the prosecution has not established any motive. However, in a case based on reliable eyewitness testimony, the absence of motive is irrelevant.”

• Sekaran v. State of Tamil Nadu (2023): The Court emphasised that only reliable and convincing conduct, when considered with other proven evidence, can form part of a complete chain of circumstances. Since several key witnesses were not examined and medical and documentary evidence failed to support prosecution’s version, conduct such as absconding did not tip the balance towards guilt.

• Indrajit Das v. State of Tripura (2023): Motive is an important link in the chain of circumstances- In a case of circumstantial evidence, motive has an important role to play. The motive may also have a role to play even in a case of direct evidence but it carries much greater importance in a case of circumstantial evidence than in a case of direct evidence. It is an important link in the chain of circumstances.

• Prem Singh v. State of NCT of Delhi (2023): The absence of motive is not, by itself, a ground to reject the prosecution’s case. While a proven motive can strengthen the chain of circumstantial evidence, its absence- though not fatal- does weigh in favour of the accused in such cases.

• Subramanya v. State of Karnataka (2022): Motive cannot substitute proof of guilt. Even if the accused had a strong motive, it may support a case based on circumstantial evidence but cannot conclusively establish that the accused committed the crime. At best, motive may raise suspicion, but even strong suspicion is no substitute for proof beyond reasonable doubt.

• Ramanand Alias Nandlal Bharti v. State of Uttar Pradesh (2022): In cases based on circumstantial evidence, motive assumes greater significance than in those involving direct evidence. While failure to prove motive is not fatal, it can be a missing link in the chain of incriminating circumstances. However, if the prosecution establishes all other circumstances conclusively, the absence of motive does not benefit the accused.